블로그
엑셀 차트 기본 총정리: 그래프 만들기(막대/선/원형) 한 번에 이해하기
Mike Yi · 2026년 3월 1일엑셀에서 그래프를 만드는 방법을 찾는 이유는 대부분 같습니다. 데이터를 보기 쉽게 정리하고, 보고서에 넣거나 분석 자료로 활용하기 위해서입니다.
하지만 막상 그래프를 만들면 데이터 범위가 잘못 선택되거나, 축이 이상하게 설정되거나, 데이터를 추가했는데 그래프가 업데이트되지 않는 문제가 자주 발생합니다.
이 글에서는 데이터 준비 단계부터 그래프 삽입, 종류별 활용 기준, 자동 업데이트 문제 해결까지 실무에서 바로 적용할 수 있도록 정리합니다.
엑셀 그래프 만드는 방법
엑셀에서 그래프를 만들려면 데이터 정리, 데이터 선택, 차트 삽입, 설정 수정 순서로 진행합니다.
step1. 데이터 정리
그래프를 만들기 전 가장 중요한 단계는 데이터 구조입니다. 첫 행에는 열 제목이 위치하고, 그 아래에는 숫자 데이터가 정렬되어 있어야 합니다. 첫 열에는 날짜나 항목명이 들어가는 형태가 가장 일반적입니다.
중간에 빈 행이 있거나 숫자가 텍스트 형식이면 그래프가 제대로 생성되지 않을 수 있습니다.
step2. 데이터 선택

그래프로 만들 영역을 마우스로 드래그해 선택합니다. 제목 행은 포함하고, 합계 행은 제외하는 것이 좋습니다. 합계까지 포함하면 그래프가 왜곡될 수 있습니다.
step3. 차트 삽입

상단 리본 메뉴에서 삽입을 클릭한 뒤 원하는 그래프 유형을 선택합니다. 엑셀에서 가장 많이 사용하는 그래프는 막대 그래프, 꺾은선 그래프, 원형 그래프입니다.
막대 그래프 만드는 방법

막대 그래프는 항목 간 비교에 가장 많이 사용되는 그래프입니다. 제품별 매출, 부서별 실적처럼 서로 다른 항목을 비교할 때 적합합니다. 데이터를 선택한 뒤 삽입 메뉴에서 막대 차트를 클릭하면 바로 생성됩니다.
막대 그래프를 만든 뒤에는 축 제목과 데이터 레이블을 추가하면 이해도가 높아집니다.
꺾은선 그래프 만드는 방법

꺾은선 그래프는 시간 흐름을 보여줄 때 사용하는 그래프입니다. 월별 매출, 방문자 수 추이처럼 연속 데이터에 적합합니다. 날짜가 가로축에 위치하도록 데이터를 구성한 뒤 삽입 메뉴에서 꺾은선 그래프를 선택합니다.
원형 그래프 만드는 방법

원형 그래프는 전체 대비 비율을 설명할 때 사용합니다. 시장 점유율이나 예산 구성처럼 구성비를 강조할 때 적합합니다. 데이터 선택 후 삽입 메뉴에서 원형 차트를 클릭하면 생성됩니다.
항목이 많을수록 가독성이 떨어지므로 5개 이하 항목에서 사용하는 것이 좋습니다.
데이터 추가했는데 그래프가 업데이트되지 않는 이유

엑셀에서 그래프를 만든 뒤 새로운 데이터를 추가했는데 차트가 바뀌지 않는 경우가 있습니다. 이 문제는 그래프가 처음 선택한 셀 범위만 참조하기 때문에 발생합니다. 추가된 행이 기존 범위 밖에 있으면 그래프는 그대로 유지됩니다.
해결 방법은 그래프를 클릭한 뒤 데이터 선택 메뉴에서 범위를 다시 지정하는 것입니다.
그래프 자동 업데이트 설정 방법
그래프가 자동으로 업데이트되게 하려면 데이터 구조를 표 형태로 변환하는 것이 좋습니다. 데이터를 선택한 뒤 표로 변환하면 새로운 행이 추가될 때 범위가 자동 확장됩니다. 그래프가 표 전체를 참조하면 추가 데이터가 자동 반영됩니다.
정기적으로 데이터가 업데이트되는 환경에서는 이 방식이 가장 효율적입니다.
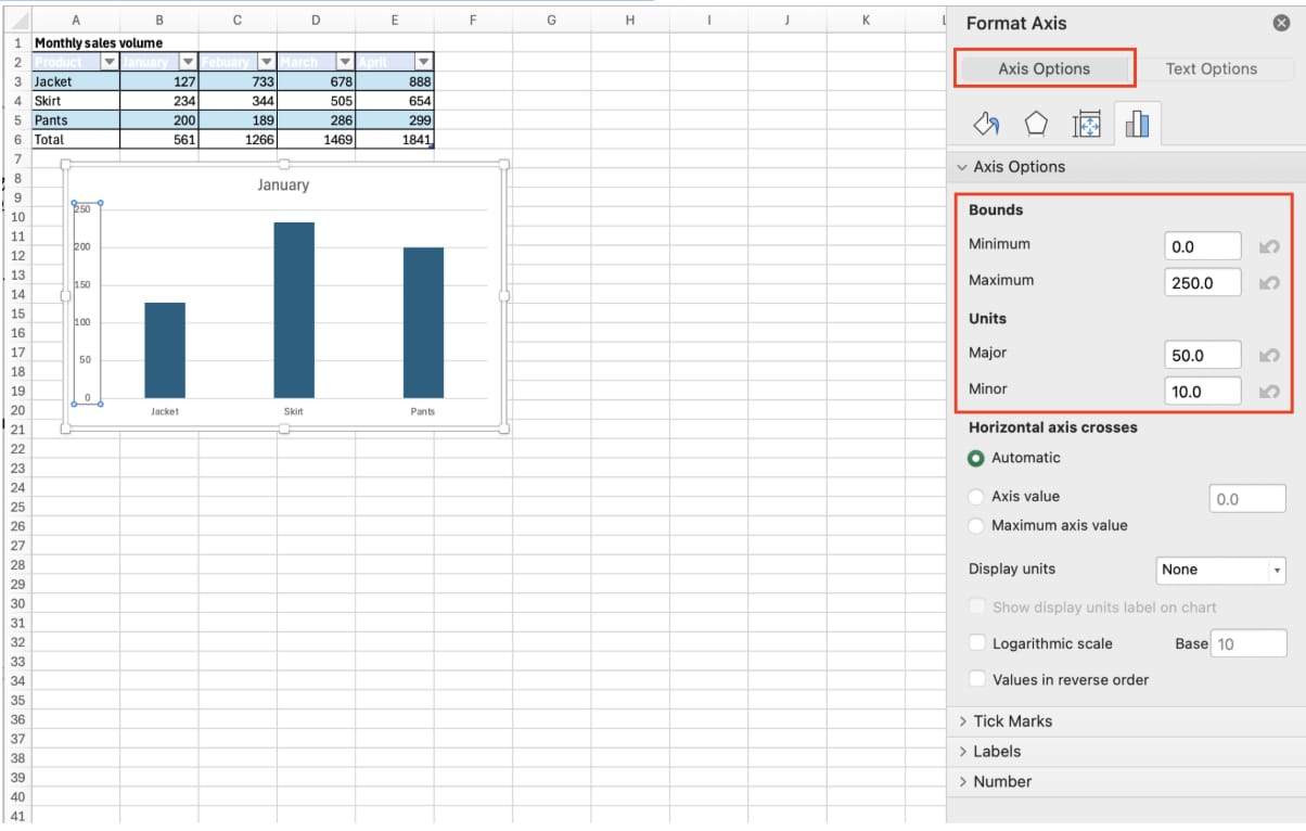
축과 레이블 설정의 중요성

그래프를 만들었다면 반드시 축 설정을 확인해야 합니다. 세로축 최소값이 과도하게 낮거나 높게 설정되면 실제 차이가 왜곡될 수 있습니다. 필요하다면 축 서식에서 범위를 직접 지정합니다. 또한 단위를 제목이나 축에 명확히 표시해야 합니다.
실무에서 그래프 사용하는 기준
보고용 그래프는 빠르게 메시지를 전달하는 것이 목적입니다. 한 그래프에는 하나의 핵심 메시지만 담는 것이 좋으며, 불필요한 지표나 과도한 색상 사용은 피해야 합니다. 강조할 항목만 시각적으로 구분하고, 단위와 축 범위는 명확하게 표시해야 합니다.
분석용 그래프는 비교와 패턴 파악이 목적이므로 여러 항목을 함께 보여줄 수 있지만, 축 범위와 색상, 범례 순서는 일관되게 유지해야 합니다. 특히 기간 비교 그래프는 세로축 범위를 통일하지 않으면 실제 차이가 왜곡될 수 있습니다. 불필요한 장식 효과는 제거하고 흐름과 변화가 잘 드러나도록 구성하는 것이 중요합니다.
그래프는 데이터를 꾸미는 요소가 아니라 의사결정을 돕는 도구라는 점을 항상 기준으로 삼아야 합니다.
inline AI로 엑셀 그래프 작업 자동화

엑셀 그래프 만드는 방법을 익혔다면, 이제 반복 작업을 줄일 차례입니다. 매번 데이터 범위를 다시 지정하고, 막대 그래프나 꺾은선 그래프 유형을 선택한 뒤 축 범위를 조정하고 레이블을 수정하는 과정이 번거롭게 느껴지지 않으셨나요?
inline AI는 Excel에 특화된 Desktop-native AI Coworker입니다. 예를 들어 월별 매출 데이터를 기준으로 꺾은선 그래프를 만들고 최신 행까지 자동 확장되게 설정해달라고 자연어로 요청하면, inline AI가 엑셀 파일을 직접 읽고 실시간으로 그래프를 생성하고 범위를 설정합니다.
그래프 생성과 수정에 반복적으로 시간을 쓰고 있다면, inline AI로 차트 작업을 자동화하고 데이터 업데이트까지 한 번에 관리해보세요.
내 컴퓨터 안의 AI 동료, inline AI 다운로드하기



